市委
|
市人大
|
市政府
|
市政协
无障碍阅读
|
繁體版
|
网站地图
首页
红会概况
红会简介
政策法规
内部制度
领导简介
会员代表大会
理事会
监事会
组织网络
新闻动态
红十字新闻
区县动态
人道救助
应急救护
造血干细胞
文明创建
红十字青少年
应急救援
遗体和人体器官捐献
无偿献血
通知公告
信息公开
财政预决算
三公经费
文档下载
爱心捐赠
联系我们
您的位置:
首页
>
通知公告
>
详细内容
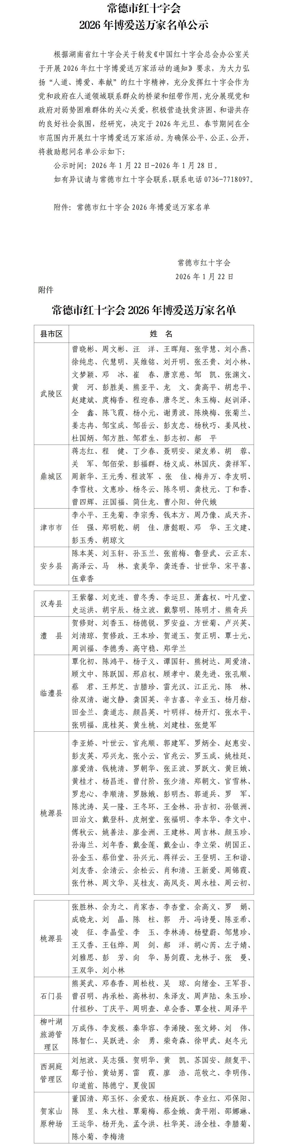
常德市红十字会2026年红十字博爱送万家名单公示
来源:
发布时间:2026-01-22 14:38:49
浏览次数:
次
【字体:
小
大
】
分享到:
【打印正文】